规范网
更新
当前位置:
首页
范文
内容详情
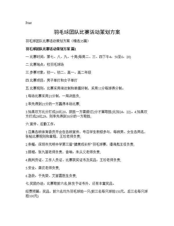
羽毛球团队比赛活动策划方案
帮助
举报
收藏
上传文档
下载
预览图
羽毛球团队比赛活动策划方案 (共53页)
羽毛球团队比赛活动策划方案
收藏
下载
声明:本站为网络服务提供者及网络索引服务平台资源索引自网络/用户分享,如有版权问题,请
联系
站方删除。
不能下载?报告错误
下页:
商品采购合同
相关推荐
羽毛球比赛方案
羽毛球比赛通知
羽毛球场馆场地长期租赁协议
羽毛球场馆租赁合同
羽毛球场地租赁协议
羽毛球团队比赛活动策划方案
下载
免费下载
用户名称:
十里春风
注册时间:
2024-09-20
认证方式:
手机认证
资源帮助
上传文档
标签
广西省标准
城镇建设规范
通信规范
退刀槽标准
劳动和劳动安全规范
管件标准
金融规范
15j401
压力容器标准
15j403-1
电动自行车标准
家长会发言稿
布线标准
行业EXCEL表格
12j003
10j301
16g101-1
食品添加剂标准
浙江省标准
人事总结
林业规范
教师工作计划
密封圈标准
国家电网
教学计划
煤炭规范
信息总结
蝶阀标准