规范网
更新
当前位置:
首页
范文
内容详情
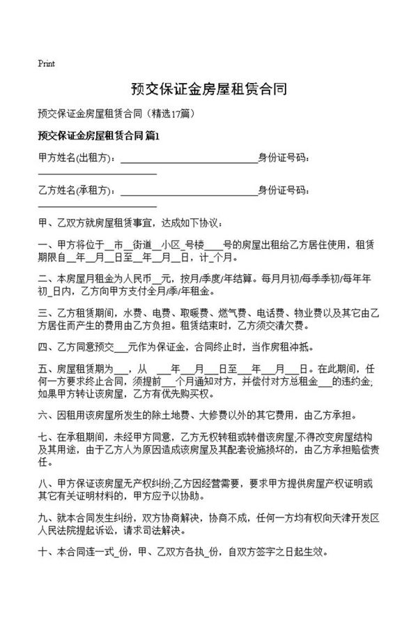
预交保证金房屋租赁合同
帮助
举报
收藏
上传文档
下载
预览图
预交保证金房屋租赁合同 (共17篇页)
预交保证金房屋租赁合同
收藏
下载
声明:本站为网络服务提供者及网络索引服务平台资源索引自网络/用户分享,如有版权问题,请
联系
站方删除。
不能下载?报告错误
下页:
大学实习报告
相关推荐
综合应急救援演练方案
福建就业协议书
失独家庭调研报告
春游计划方案
读书会活动方案(通用)
预交保证金房屋租赁合同
下载
免费下载
用户名称:
-Sail9008
注册时间:
2024-12-10
认证方式:
手机认证
资源帮助
上传文档
标签
医药规范
电气设备标准
社会实践报告
花键标准
生产总结
西藏藏族自治区标准
技术总结
学期总结
海洋规范
广播稿
检讨书
项目申请
教育规范
螺纹标准
球墨铸铁管标准
自我评价
校车标准
重庆市标准
稀土规范
卫生规范
CAD图纸、图集
供销合作规范
思想汇报
02j331
新闻出版规范
工程计算表
最新更新
教师发言稿