规范网
更新
当前位置:
首页
范文
内容详情
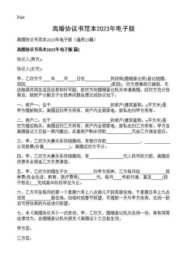
离婚协议书范本2025年电子版
帮助
举报
收藏
上传文档
下载
预览图
离婚协议书范本2025年电子版 (共22页)
离婚协议书范本2025年电子版
收藏
下载
声明:本站为网络服务提供者及网络索引服务平台资源索引自网络/用户分享,如有版权问题,请
联系
站方删除。
不能下载?报告错误
下页:
企业宣传手册
相关推荐
诉讼的离婚协议书
最新自愿离婚协议书范本
无子女无共同财产离婚协议书
离婚协议(无子女版本)(
2025离婚协议书范本的最新版
离婚协议书范本2025年电子版
下载
免费下载
用户名称:
姜海龙
注册时间:
2023-05-28
认证方式:
手机认证
资源帮助
上传文档
标签
10j301
土地管理规范
放假通知
edi标准
兵工民品规范
暖通
司法规范
应急管理规范
cad制图标准
市政
北京市标准
听课报告
河北省标准
文化规范
中医药规范
质量管理体系标准
企业工作计划
退刀槽标准
16s518
物资管理规范
钢结构标准
钢丝绳标准
结构
黑色冶金规范
粮食规范
海关规范
饮用水标准
手册