窗帘订购合同书范本 (共17篇)
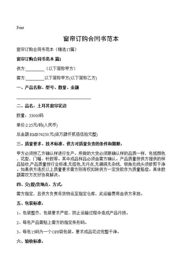
窗帘订购合同书范本概括:1.合同双方信息:明确买方和卖方的名称、地址、联系方式等基本信息。2.产品明细:详细列出订购窗帘的款式、材质、颜色、尺寸、数量、单价及总金额。3.质量标准:规定窗帘的质量要求、工艺标准及验收标准。4.交货时间与地点:明确交货的具体时间和地点,以及运输方式和费用承担。5.付款方式:约定付款方式(如定金、尾款支付比例及时间)、付款账户信息等。6.安装服务:如有安装需求,注明安装时间、责任方及费用承担。7.验收条款:规定验收流程、异议提出期限及处理方式。8.违约责任:明确双方违约情形及相应的赔偿责任。9.售后服务:约定保修期限、范围及售后响应时间。10.争议解决:约定争议解决方式(如协商、调解、诉讼或仲裁)及适用法律。11.其他条款:包括合同变更、解除条件、保密条款等补充内容。12.合同生效:注明合同份数、签字盖章要求及生效时间。注:具体条款可根据实际情况调整,建议签署前咨询法律专业人士。
