酒店装饰报价表(预算书) (共37页)
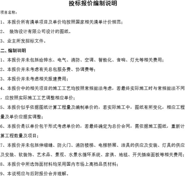
酒店装饰报价表(预算书)概括:1.项目基本信息-项目名称:XX酒店装饰工程-项目地址:XX市XX区XX路XX号-建筑面积:XX平方米-装修标准:XX标准(如豪华、商务、经济型等)-报价日期:XXXX年XX月XX日2.报价内容分类-硬装部分:包括墙面、地面、天花、水电改造等基础装修-软装部分:包括家具、灯具、窗帘、装饰品等-其他费用:设计费、管理费、税费等3.主要费用构成-材料费:主材、辅材的品牌、规格、单价及总价-人工费:各工种(如泥工、木工、油漆工等)的单价及总价-设备费:空调、消防、安防等设备的费用-其他费用:垃圾清运、保洁等4.总预算金额-预算总价:XX万元(大写:XX万元整)-分项预算:各分项工程的预算金额5.备注说明-报价有效期:XX天-付款方式:分期付款比例及时间节点-工期:预计XX天完成-其他特殊说明:如材料变更、增项费用等6.编制信息-编制单位:XX装饰公司-联系人:XXX-联系电话:XXX-XXXXXXX注:以上为酒店装饰报价表的概括内容,具体项目可根据实际情况调整。
