电动自行车转让协议书 (共3页)
电动自行车转让协议书概括:本协议用于明确电动自行车转让双方的权利义务。主要内容包括:转让方和受让方的基本信息、车辆详细信息(品牌、型号、车架号、电机号等)、转让价格及支付方式、车辆现状描述、所有权转移时间、双方承诺与保证(如转让方保证车辆无产权纠纷、无抵押等)、违约责任、争议解决方式等条款。协议需双方签字确认,并注明签订日期。转让后车辆相关责任及风险即转移至受让方。建议双方保留协议副本以备后续查询。
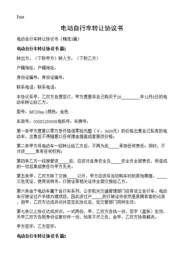
电动自行车转让协议书
电动自行车转让协议书 (共3页)
电动自行车转让协议书概括:本协议用于明确电动自行车转让双方的权利义务。主要内容包括:转让方和受让方的基本信息、车辆详细信息(品牌、型号、车架号、电机号等)、转让价格及支付方式、车辆现状描述、所有权转移时间、双方承诺与保证(如转让方保证车辆无产权纠纷、无抵押等)、违约责任、争议解决方式等条款。协议需双方签字确认,并注明签订日期。转让后车辆相关责任及风险即转移至受让方。建议双方保留协议副本以备后续查询。
电动自行车转让协议书