梁模板、梁板模板支撑架构造的一般要求有哪些?
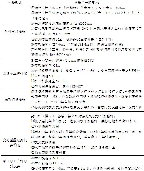
梁和梁板模板支撑架的构造参数需经验算确定,其初选参数应符合表5-83和表5-84的构造要求

梁模板支撑架构造的一般要求

梁板模板支撑架构造的一般要求
注:1.水平加强层的作用为加强支架整体刚度和分布不均匀的集中荷载,其下的竖向斜杆一般只设于周边;
2.非几何不可变杆系结构的剪刀撑和斜杆设置不低于相应脚手架的构造规定;
3.依承载需要和计算结果决定是否采用变杆距和变步距。
梁和梁板模板支撑架的构造参数需经验算确定,其初选参数应符合表5-83和表5-84的构造要求


注:1.水平加强层的作用为加强支架整体刚度和分布不均匀的集中荷载,其下的竖向斜杆一般只设于周边;
2.非几何不可变杆系结构的剪刀撑和斜杆设置不低于相应脚手架的构造规定;
3.依承载需要和计算结果决定是否采用变杆距和变步距。