
某工程钢结构加固设计图纸

某工程钢结构加固设计图纸

某工程钢结构加固设计图纸
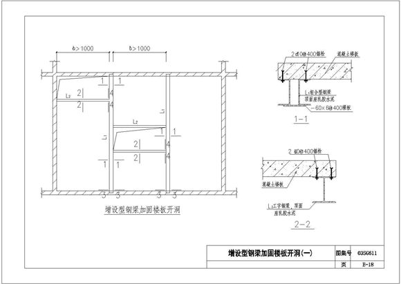
局部开洞,并采用钢结构加固,包括详细节点图纸,比较不错,有参考价值。图纸内容包括:楼板开洞加固处理说明,施工图设计修改通知单,一层局部修改图,板开洞平面位置图(1),开洞4加固大样等。

某工程钢结构加固设计图纸

某工程钢结构加固设计图纸

某工程钢结构加固设计图纸
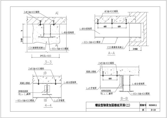
局部开洞,并采用钢结构加固,包括详细节点图纸,比较不错,有参考价值。图纸内容包括:楼板开洞加固处理说明,施工图设计修改通知单,一层局部修改图,板开洞平面位置图(1),开洞4加固大样等。
声明:资源收集自网络或用户分享,仅供学习参考,如侵犯您的权益,请联系我们处理。
不能下载?报告错误