规范网
更新
当前位置:
规范网
资料
内容详情
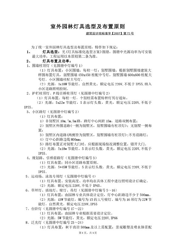
室外园林灯具选型及布置原则
室外园林灯具选型及布置原则
室外园林灯具选型及布置原则
室外园林灯具选型及布置原则
本文档介绍室外景观照明灯具功率,形式选型及布置设计原则。
加入收藏
下载文件
声明:资源收集自网络或用户分享,仅供学习参考,如侵犯您的权益,请联系我们处理。
不能下载?报告错误
下页:
交往与空间
相关推荐
园林建筑装饰工程施工管理规范 (T/HBCERI 020-2024)
古典园林建筑设计戴秋思 2014年版
园林建筑设计 中国房产信息集团 克而瑞(中国)信息技术有限公司组织编写 2012年
园林建筑设计与施工 周初梅
园林建筑设计 杜汝俭 李恩山 刘管平 1986年版
室外园林灯具选型及布置原则
下载文件
免费下载
标签
转正申请
抽样标准
福建省标准
食品标准
阻燃标准
学校工作计划
航天规范
外经贸规范
海洋规范
辽宁省标准
15j401
机关单位工作计划
广播电影电视规范
教学评语
弱电
垫圈标准
水产规范
止回阀标准
05j909
水利规范
文化规范
电动自行车标准
自我评价
能源规范
管螺纹标准
天津市标准
城市道路
水利