规范网
更新
当前位置:
规范网
资料
内容详情
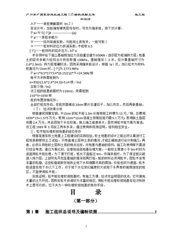
某地软地基松木桩处理方案
某地软地基松木桩处理方案
某地软地基松木桩处理方案
某地软地基松木桩处理方案
本资料为:某地软地基松木桩处理方案,可供参考。
加入收藏
下载文件
声明:资源收集自网络或用户分享,仅供学习参考,如侵犯您的权益,请联系我们处理。
不能下载?报告错误
下页:
05G517轻型屋面三角形钢屋架.pdf
相关推荐
一级公路桥梁工程施工方案范本
房屋拆除施工方案范本
某地软地基松木桩处理方案
下载文件
免费下载
标签
邮政规范
建筑
学校领导讲话稿
cad制图标准
湖北省标准
生产总结
15s202
教学评语
土地管理规范
05s502
城镇建设规范
测绘规范
江西省标准
城市轨道
财务总结
船舶规范
石油化工规范
档案规范
15j401
企业工作计划
党员总结
福建省标准
煤炭规范
单位总结
地震规范
疏水阀标准
农业规范
紧固件标准