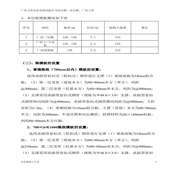
高支模施工方案(轮扣式脚手架) 高支模施工方案(轮扣式脚手架) 高支模施工方案(轮扣式脚手架) 本工程厂房首层高7.1m,2~4层高5.5m。这些部位均属高支模,需编制专项高支模方案(办公楼二层中空,搭设高度为8.2m,需进行专家论证,另编制方案)。
高支模施工方案(轮扣式脚手架)
高支模施工方案(轮扣式脚手架) 高支模施工方案(轮扣式脚手架) 高支模施工方案(轮扣式脚手架) 本工程厂房首层高7.1m,2~4层高5.5m。这些部位均属高支模,需编制专项高支模方案(办公楼二层中空,搭设高度为8.2m,需进行专家论证,另编制方案)。
高支模施工方案(轮扣式脚手架)