当前位置:首页  资料内容详情

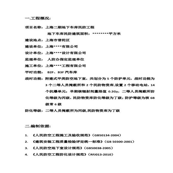
人防机电工程专项施工方案

人防机电工程专项施工方案 人防机电工程专项施工方案 人防机电工程专项施工方案 人防机电工程专项施工方案人防机电工程专项施工方案人防机电工程专项施工方案人防机电工程专项施工方案人防机电工程专项施工方案

人防机电工程专项施工方案

声明:本站为网络服务提供者及网络索引服务平台资源索引自网络/用户分享,如有版权问题,请联系站方删除。

不能下载?报告错误