规范网
更新
当前位置:
规范网
资料
内容详情
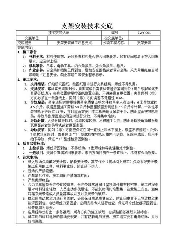
分布式光伏安装技术交底集合
该资料大小估算0.41MB,分布式光伏安装技术交底集合共17页,docx格式
加入收藏
下载文件
声明:资源收集自网络或用户分享,仅供学习参考,如侵犯您的权益,请联系我们处理。
不能下载?报告错误
下页:
电流互感器及电压互感器应用手册(Word版)
相关推荐
CAD低压分布式光伏发电并网接入典型设计图集
2024分布式光伏车棚全套CAD施工图(含电气 钢结构)
(全套图纸)某县分布式光伏发电项目10kV并网电气工程
分布式储能系统远程集中监控技术规范 (T/CEC 174-2018)
分布式光伏项目经济评价规范 (T/CEC 637-2022)
分布式光伏安装技术交底集合
下载文件
免费下载
标签
甘肃省标准
食品安全标准
水产规范
国密密码规范
螺丝标准
体育规范
银行工作计划
阀门标准
烟草规范
个人总结
疏水阀标准
广播稿
食用油标准
iec标准
压力容器标准
内蒙古自治区标准
15j401
转正申请
石油天然气规范
贵州省标准
安全带标准
纪检总结
消防救援规范
中心孔标准
粮食规范
10j301
12j201
申请书模板