规范网
更新
当前位置:
规范网
资料
内容详情
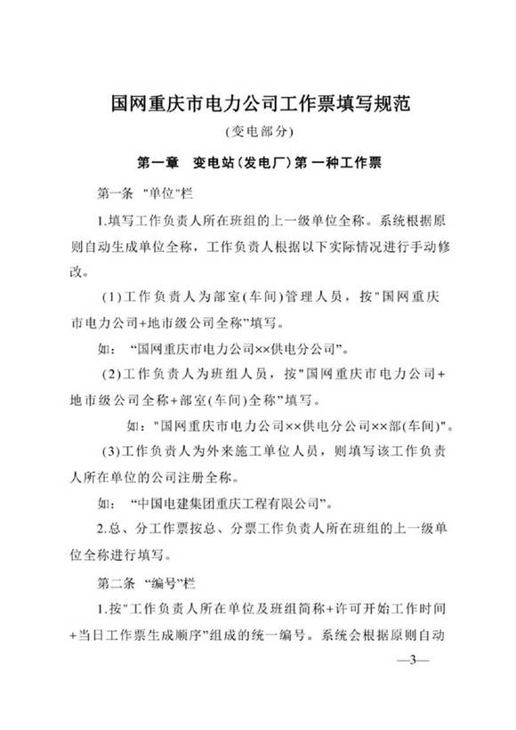
2023版工作票填写规范(含整套工作票模板)
该资料大小估算23.26MB,2023版工作票填写规范(含整套工作票模板)共213页,pdf格式
加入收藏
下载文件
声明:资源收集自网络或用户分享,仅供学习参考,如侵犯您的权益,请联系我们处理。
不能下载?报告错误
下页:
2023版电化学储能电站安全风险评估规范
相关推荐
2023版工作票填写规范(含整套工作票模板)
2023版电化学储能电站安全风险评估规范
2023版《浙江省分布式光伏高质量典型案例集》
2023版 分布式光伏发电系统接入电网技术指引
100MW200MWh储能项目安全预评价报告
2023版工作票填写规范(含整套工作票模板)
下载文件
免费下载
标签
城镇建设规范
个人总结
无缝管标准
装修
数据标准
工程总结
消防救援规范
电子规范
银行工作计划
胶合板标准
劳动和劳动安全规范
转正申请
自我评价
插头标准
认证认可规范
学校领导讲话稿
质量管理体系标准
暖通
纺织规范
法兰标准
应急管理规范
探伤标准
物资管理规范
人事总结
单位总结
cad制图标准
饮用水标准
机关单位工作计划