规范网
更新
当前位置:
规范网
资料
内容详情
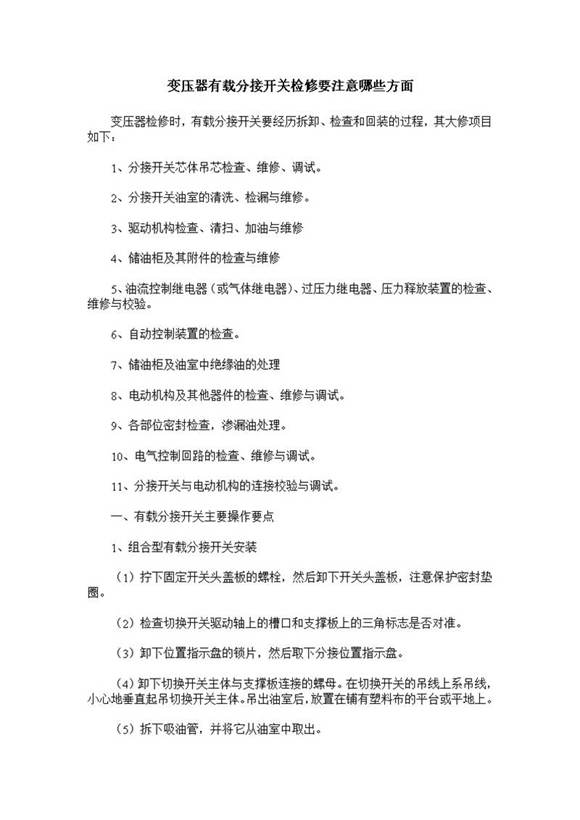
变压器有载分接开关检修要注意哪些方面
该资料大小估算0.03MB,变压器有载分接开关检修要注意哪些方面共5页,doc格式
加入收藏
下载文件
声明:资源收集自网络或用户分享,仅供学习参考,如侵犯您的权益,请联系我们处理。
不能下载?报告错误
下页:
变压器的铁芯为什么要接地?
相关推荐
变压器的铁芯为什么要接地?
变压器的特性试验
变压器的检修及变压器油的处理方法
变压器的规格型号及解释
S11及S9变压器型号规格表
变压器有载分接开关检修要注意哪些方面
下载文件
免费下载
标签
国内贸易规范
稀土规范
新闻出版规范
城市道路
行政总结
核工业规范
交通运输规范
16g101-1
安全生产
国家物资储备规范
垫片标准
城市轨道
吉林省标准
探伤标准
噪声标准
黑龙江省标准
会议标准
贵州省标准
过滤器标准
铆钉标准
西藏藏族自治区标准
湖南省标准
给排水
申请书模板
纪检总结
上海市标准
船舶规范
中心孔标准