规范网
更新
当前位置:
首页
资料
内容详情
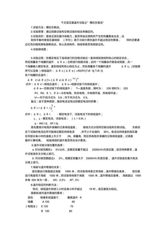
干式变压器温升试验
帮助
举报
收藏
上传文档
下载
预览图
该资料大小估算0.01MB,干式变压器温升试验共3页,pdf格式
干式变压器温升试验
收藏
下载
声明:本站为网络服务提供者及网络索引服务平台资源索引自网络/用户分享,如有版权问题,请
联系
站方删除。
不能下载?报告错误
下页:
改建变电站电气一次设计的几点思考
相关推荐
特变电工干式变压器基础知识
环氧树脂浇铸干式电力变压器
干式变压器知识大全
干式变压器试验原理培训
干式变压器及中压开关技术培训
干式变压器温升试验
下载
免费下载
用户名称:
梁
注册时间:
2025-05-03
认证方式:
手机认证
资源帮助
上传文档
标签
焊接标准
工作通知
工业标准
胶合板标准
紧固件标准
个人工作计划
单位总结
包装规范
检讨书
中心孔标准
民用航空规范
城市轨道
行政总结
教育随笔
05s502
宁夏回族自治区标准
动平衡标准
黑龙江省标准
城镇建设规范
新疆维吾尔自治区标准
烟草规范
思想汇报
湖北省标准
陕西省标准
锻件标准
15s202
认证认可规范
热电偶标准