规范网
更新
当前位置:
首页
资料
内容详情
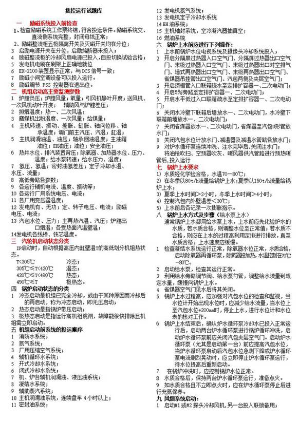
集控运行试题库
帮助
举报
收藏
上传文档
下载
预览图
该资料大小估算0.26MB,集控运行试题库共15页,doc格式
集控运行试题库
收藏
下载
声明:本站为网络服务提供者及网络索引服务平台资源索引自网络/用户分享,如有版权问题,请
联系
站方删除。
不能下载?报告错误
下页:
火力发电厂的危险点及预控措施
相关推荐
1000MW机组集控运行规程
1000MW机组集控运行规程(2012版)
300MW级火力发电厂培训丛书 集控运行
国家职业标准 GZB 6-28-01-05 发电集控值班员 (2019)
国家职业标准 GZB 6-16-01-13 矿山生产集控员 (2022)
集控运行试题库
下载
免费下载
用户名称:
姚猛
注册时间:
2024-05-12
认证方式:
手机认证
资源帮助
上传文档
标签
学校工作计划
蝶阀标准
螺纹标准
钢结构标准
数据标准
物资管理规范
行政总结
园林
出差申请
银行工作计划
供销合作规范
消防救援规范
建筑
卫生规范
管道标准
民政规范
最新更新
云南省标准
思想汇报
质量管理体系标准
酒店工作计划
出入境检验检疫规范
浙江省标准
稀土规范
山东省标准
汽车规范
山西省标准
宁夏回族自治区标准