规范网
更新
当前位置:
首页
资料
内容详情
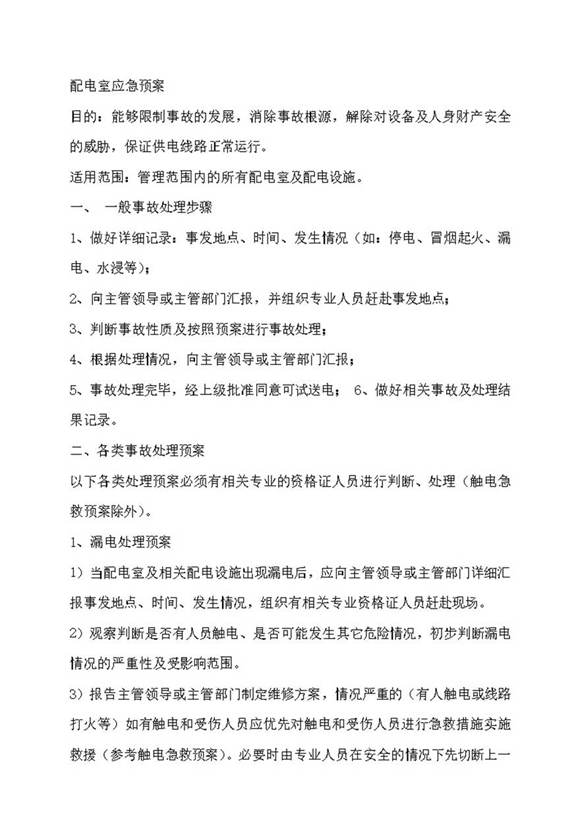
变配电室应急预案
帮助
举报
收藏
上传文档
下载
预览图
该资料大小估算0.03MB,变配电室应急预案共5页,doc格式
变配电室应急预案
收藏
下载
声明:本站为网络服务提供者及网络索引服务平台资源索引自网络/用户分享,如有版权问题,请
联系
站方删除。
不能下载?报告错误
下页:
变电站运维方案
相关推荐
10KV变配电站事故处理应急预案
中压变配电设备二次接线方案施工图集 下
中压变配电设备二次接线方案施工图集 上
特变配电变压器绝缘装配
柴油发电机房 变配电房通风计算(含人防)
变配电室应急预案
下载
免费下载
用户名称:
waitforme
注册时间:
2022-07-22
认证方式:
手机认证
资源帮助
上传文档
标签
iec标准
建筑材料规范
宁夏回族自治区标准
电子规范
无缝钢管标准
认证认可规范
医药规范
16g101-1
出差申请
实习报告
06ms201-3
技术总结
化工规范
铆钉标准
机械规范
电力规范
地震规范
应急管理规范
口罩标准
电影规范
新闻出版规范
外经贸规范
煤炭规范
会议标准
行政总结
建筑标准
航空规范
云南省标准