该资料大小估算0.34MB,中国光伏发电项目政策与成本全景分析报告共21页,pdf格式
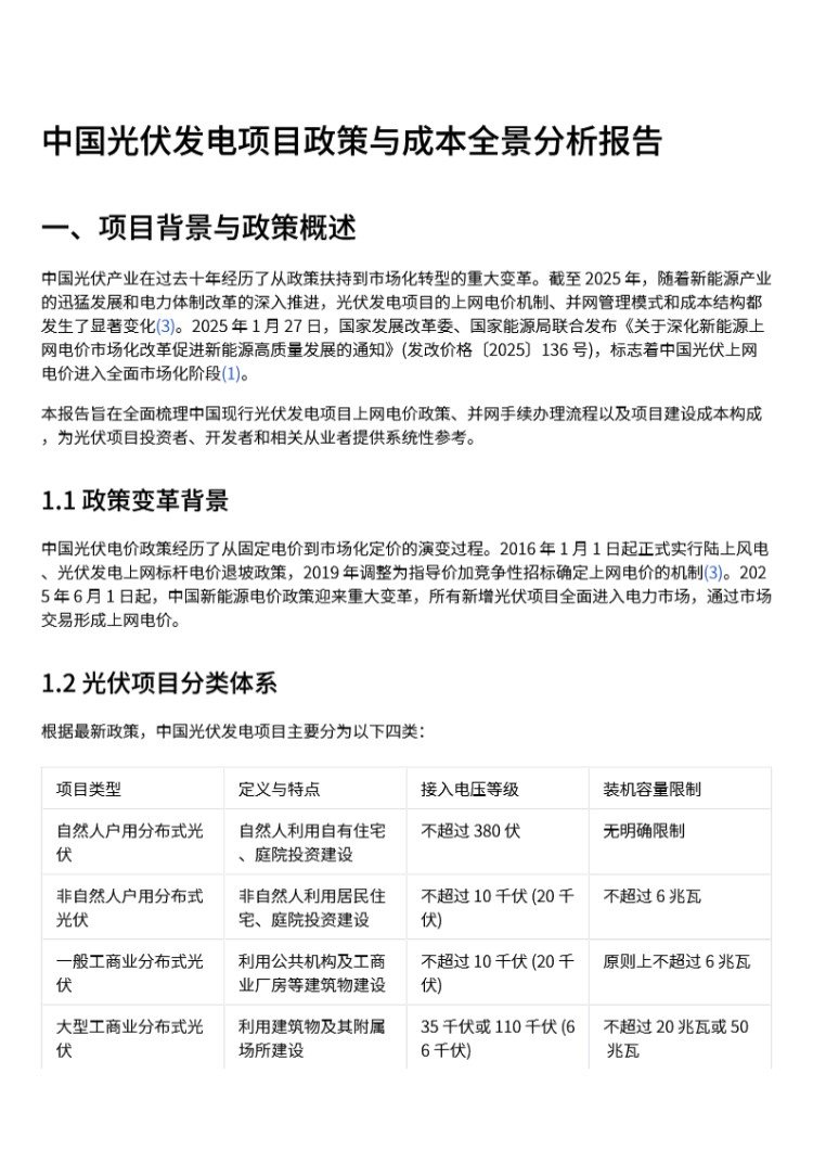
中国光伏发电项目政策与成本全景分析报告主要涵盖以下内容:政策方面:报告详细解读中国光伏发电行业的政策环境,包括国家层面的补贴政策、上网电价政策、可再生能源配额制、光伏扶贫政策等,以及地方政府的配套措施。重点分析政策变化趋势,如补贴退坡机制、平价上网政策等对行业的影响。成本方面:报告全面分析光伏发电项目的成本构成,包括组件成本、土地成本、安装成本、运维成本等。通过历史数据对比和未来预测,展示光伏发电成本下降趋势,分析不同地区、不同类型光伏项目的成本差异。此外,报告还会涉及光伏产业链分析、市场前景预测、投资回报率计算等内容,为行业从业者、投资者和政策制定者提供全面的参考信息。
