规范网
更新
当前位置:
首页
范文
内容详情
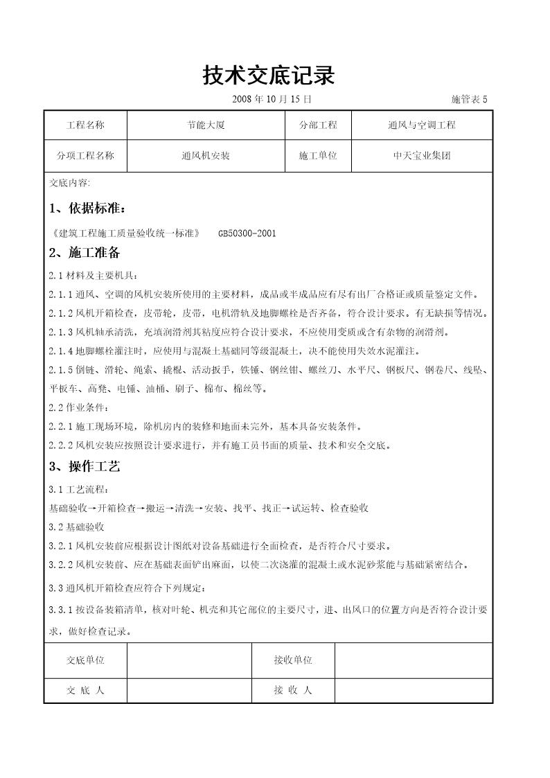
通风机安装施工交底记录
帮助
举报
收藏
上传文档
下载
预览图
通风机安装施工交底记录(7页)
通风机安装施工交底记录
收藏
下载
声明:本站为网络服务提供者及网络索引服务平台资源索引自网络/用户分享,如有版权问题,请
联系
站方删除。
不能下载?报告错误
下页:
湖南某矿山地质环境治理引水工程施工方案
相关推荐
12K101-1图集 轴流通风机安装
通风机安装检验批质量验收记录
通风机安全操作技术交底
通风机安装施工交底记录
12K101-1~4 通风机安装图集(2012年合订本)
通风机安装施工交底记录
下载
免费下载
用户名称:
王立成
注册时间:
2025-02-22
认证方式:
手机认证
资源帮助
上传文档
标签
江西省标准
市政
体育规范
客服总结
稀土规范
广播稿
广西省标准
安全生产
edi标准
单位通知
人事总结
质量管理体系标准
压力容器标准
学校领导讲话稿
海南省标准
光伏
会议标准
紧固件标准
山西省标准
航空规范
铆钉标准
污染物排放标准
角钢标准
安全标准
12j201
排放标准
线材标准
过滤器标准