规范网
更新
当前位置:
首页
范文
内容详情
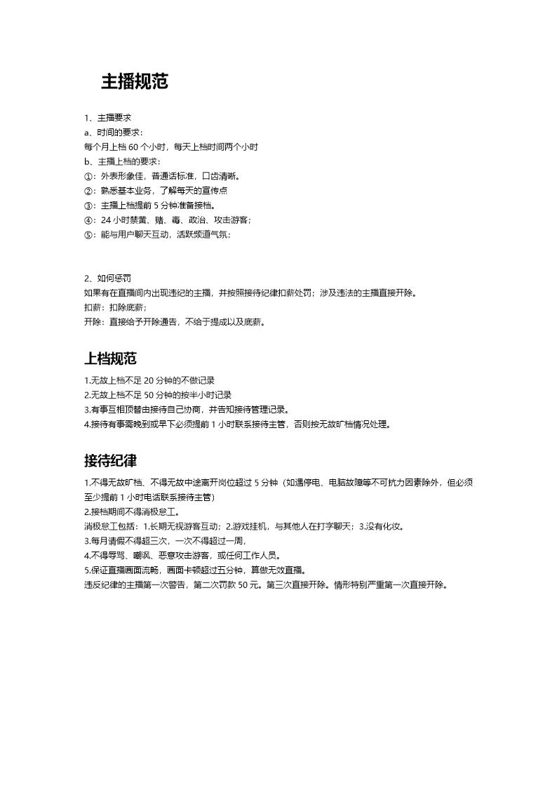
主播规范管理制度
帮助
举报
收藏
上传文档
下载
预览图
主播规范管理制度 (主播规范管理制度及流程)(1页)
主播规范管理制度
收藏
下载
声明:本站为网络服务提供者及网络索引服务平台资源索引自网络/用户分享,如有版权问题,请
联系
站方删除。
不能下载?报告错误
下页:
投资入股协议书(非上市公司)
相关推荐
主播规范管理制度
主播规范管理制度
下载
免费下载
用户名称:
MP5
注册时间:
2024-07-06
认证方式:
手机认证
资源帮助
上传文档
标签
听课报告
最新更新
CAD图纸、图集
汽车规范
学习总结
钢球标准
排放标准
花键标准
轻工业规范
行业EXCEL表格
12j003
国内贸易规范
机械制图标准
幼儿园工作计划
福建省标准
阻燃标准
铆钉标准
工业标准
纪检总结
活动总结
银行总结
物资管理规范
天津市标准
医药规范
供销合作规范
垫圈标准
暖通
国家物资储备规范