规范网
更新
当前位置:
首页
范文
内容详情
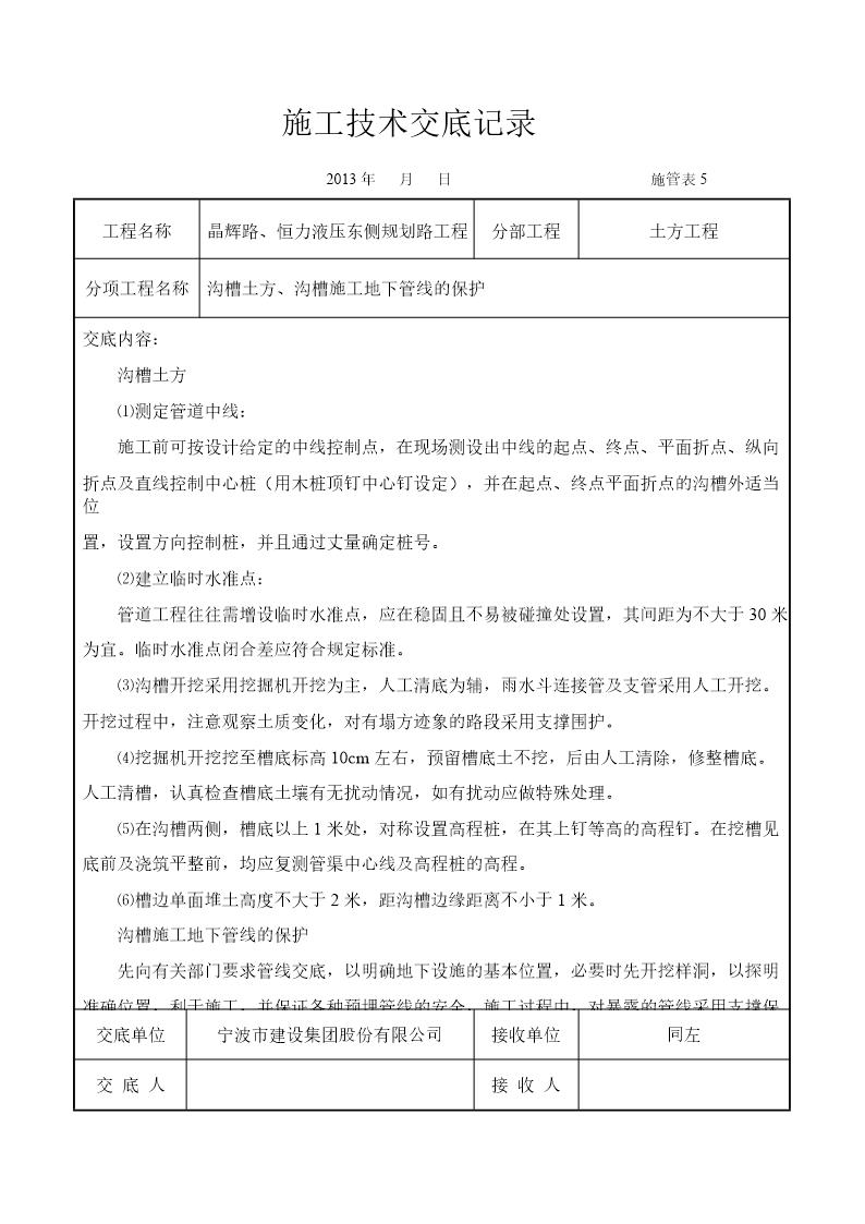
完整的所有市政道路技术交底
帮助
举报
收藏
上传文档
下载
预览图
完整的所有市政道路技术交底 (市政道路的范围)(54页)
完整的所有市政道路技术交底
收藏
下载
声明:本站为网络服务提供者及网络索引服务平台资源索引自网络/用户分享,如有版权问题,请
联系
站方删除。
不能下载?报告错误
下页:
网络主播艺人合同
相关推荐
完整的所有市政道路技术交底
完整的所有市政道路技术交底
下载
免费下载
用户名称:
Cheney
注册时间:
2023-12-24
认证方式:
手机认证
资源帮助
上传文档
标签
辽宁省标准
新疆维吾尔自治区标准
中心孔标准
饮用水标准
西藏藏族自治区标准
锻件标准
建筑工程规范
云南省标准
广播电影电视规范
烟草规范
电影规范
贵州省标准
思想汇报
船舶规范
信息总结
排放标准
医院工作计划
蝶阀标准
体育规范
花键标准
07sd101-8
园林
湖南省标准
12j003
浙江省标准
电气安全标准
螺丝标准
认证认可规范