规范网
更新
当前位置:
首页
范文
内容详情
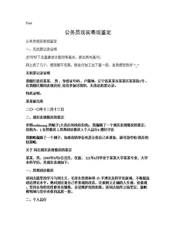
公务员现实表现鉴定
帮助
举报
收藏
上传文档
下载
预览图
公务员现实表现鉴定 (共2页)
公务员现实表现鉴定
收藏
下载
声明:本站为网络服务提供者及网络索引服务平台资源索引自网络/用户分享,如有版权问题,请
联系
站方删除。
不能下载?报告错误
下页:
主要工业经济指标走势图可视化表格模板
相关推荐
公务员辞职申请
公务员思想汇报范本
公务员政审个人总结
公务员提前退休申请书
公务员违纪万能检讨书
公务员现实表现鉴定
下载
免费下载
用户名称:
Sugar
注册时间:
2023-03-12
认证方式:
手机认证
资源帮助
上传文档
标签
海洋规范
消防救援规范
17J927-1
信息总结
排放标准
石油天然气规范
公司工作计划
内蒙古自治区标准
阀门标准
采购总结
农业规范
劳动和劳动安全规范
07sd101-8
密封圈标准
包装标准
供销合作规范
不锈钢标准
CAD图纸、图集
食用油标准
电力规范
外经贸规范
圆钢标准
阻燃标准
湖北省标准
北京市标准
食用盐标准
钢管标准
转正申请